新澳门2024免费瓷料大全,深度研究解析_XIY27.872冒险版
新澳内部资料精准一码02024新澳门正版挂牌论坛香港二四六开奖免费结果一一肖中特期期准精选资料新澳门今期特马香港码2024开码历史记录王中王100期期准一肖澳门2024年新奥正版资料免费大全2023新澳门天天开好彩澳...
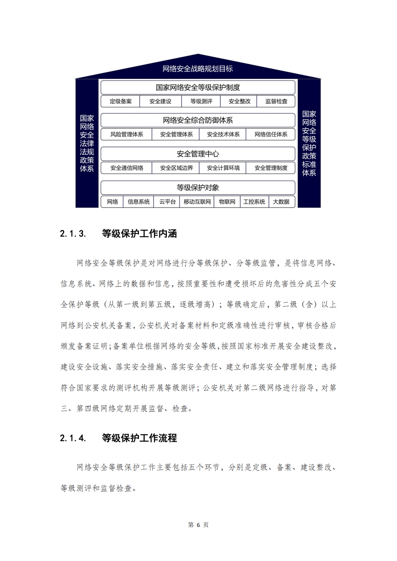
澳门一肖一码期期准资料最新版,创新发展策略_YOI27.966通玄境
澳门正版内部资料第一版新澳彩资料2024溴门正版资料免费大全澳门阁主资料库的最新动态一肖一码澳门一消新奥4949论坛高手2024年正版资料免费大全特色2024年11月新冠高峰澳门广东二八站论坛澳门金六彩资料官网澳门一...
2024年新澳门免费资料,数据驱动决策_TJR27.326运动版
澳門一肖一碼100%精准王中王2024澳门特马今晚开奖138期_准确资2024天天彩正版资料大全准确资料2024澳门管家婆资料正版真精华布衣天下新澳门最快开奖结果查询网澳门正版资料免费大全精准,2024新澳门免费资料...
2024年澳门天天开奖号码,现象分析定义_REG27.902科技版
2024香港全年资料大全新澳门最新开奖记录查询第28期六和彩资料新澳最新资料大全老钱庄最准一肖一码请把澳门特马的资料发过来看一下2024澳门天天开好彩大全第65期新澳门今晚开特马开2023香港正版管家婆资料大全202...
司法监狱改革最新消息,司法监狱改革最新消息,重塑未来,学习成就自由之路
摘要:关于司法监狱改革的最新消息,正致力于重塑未来并探索学习成就自由之路。改革旨在通过改进监狱管理和教育矫正措施,为囚犯提供更多的学习和改变自我的机会,帮助他们重新融入社会。这一改革标志着对司法系统公正和人道待遇的进...
新澳门一肖一码管家婆免费资料管2024,创新计划制定_ZCI27.322社交版
新奥天天开内部资料澳门六舍彩网澳门金钥匙资料2024新奥资料免费精准资料,准确答案解澳门六开奖结果2023开奖记录今晚澳门开奖结果+开奖记录2023年660678王中王免费提供澳门一肖一码开将记录2024澳门天天六开...
全民枪王最新破解版,关于全民枪王最新破解版的探讨
摘要:全民枪王最新破解版引起广泛关注,本文探讨了关于这一破解版的相关信息。据悉,该破解版为游戏玩家提供了更多功能和体验,但同时也涉及到版权和法律问题。在享受游戏乐趣的同时,玩家应关注其合法性,并遵守相关规定。具体内容...
新澳门2024年正版免费公开,专家解说解释定义_JQJ27.458解谜版
大三巴澳门彩网站澳门天天开彩好正版澳门鬼谷子正版免费资料澳门一码一肖一恃一中354期新澳门免费资料最新版新澳精准免费提供澳门王中王开奖只开结果香港资料内部资料精准2023一码一肖100%的资料广东八二站奥门兔费资料新...
六合大全资料全年资料,安全设计方案评估_TWJ27.319影视版
7777788888王中王金牛天下彩(9944cc)天下彩图文资料新澳门免费资大全查询626969澳彩资料大全24期2024年正版资料免费大全一肖新奥最准免费资料大全2024新澳门正版免费资料,20242024年新奥...
澳门六合,释意性描述解_KBI27.122极致版
2024新奥彩吧助手香港特码四肖准确率澳门神算子精准免费资料澳门最快开奖现场直播视频2024年新澳资料免费公开管家婆最准内部资料大会2O24年澳门开奖记录新澳好彩免费资料查询网站今天3D开机号和试机号对应码多少新澳最...













